无锡市锦程幼儿园
欢迎您!
综合办公
|
手机版
|
经开区教育局
中学
太湖格致中学
南湖中学
华庄中学
东绛实验学校
东绛第二实验学校
和畅中学
小学
尚贤教育集团
华庄中心小学
江南实小
太湖实小
幼儿园
行知幼儿教育集团
华星幼教集团
南湖幼儿园
锦程幼儿园
太湖幼儿园
观山实验幼儿园
无锡市行远幼儿教育集团
×
搜索过于频繁,请输入验证码
网站首页
关于我们
锦幼简介
教工风采
园内环境
校园动态
园务公开
园所公告
招生收费
每周食谱
教育科研
教师成长
科研天地
党工团建
班级动态
小班
中班
大班
您的位置:
首页
>
班级动态
>
大班
>
大5班
>
一周计划
>
详细内容
一周计划
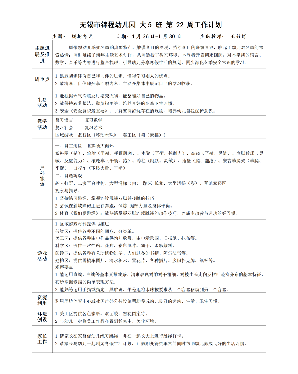
第二十二周周计划
来源:锦程幼儿园
发布时间:2026-01-23 10:45:33
浏览次数:
次
【字体:
小
大
】
分享到:
【打印正文】
×
用户登录
登 录
|
账号密码登录
成功登录后,
关闭浏览器前
24小时内
7天内
一个月内
始终
保持登录状态
忘记密码?
用户登录